广东省深圳市灼烁区玉塘街道田寮社区光侨路必威西汉姆联官网首页智造工业园
必威西汉姆联官网首页
成都会鹰诺实业有限公司
惠州市鼎力大举智能科技有限公司
深圳邦普医疗装备系统有限公司


一、 招标条件
本招标项目为必威西汉姆联官网首页(以下简称“公司”)2026年度会计事务所选聘,,,,,,,,招标人为必威西汉姆联官网首页,,,,,,,,项目资金已落实,,,,,,,,已具备招标条件,,,,,,,,凭证2023年证监会公布的《国有企业、上市公司选聘会计师事务所治理步伐》举行约请招标。。。。。。。
二、 项目基本情形
投标人详细审计事情内容包括年度财务报告审计、公司内部控制有用性审计并出具响应审计报告,,,,,,,,并凭证羁系机构和招标人要求出具种种报告和提供响应的所有资料;;;;;
投标人须对本公司及下属子公司每户单独出具审计报告、治理建议书、审计情形说明等。。。。。。。
三、 招标方法
约请招标。。。。。。。被约请审计机构加入投标。。。。。。。
四、 投标人资格
1. 基本资质要求
1.1投标人应为在中华人民共和国境内依法注册建设的,,,,,,,,有能力为本项目提供相关服务的会计师事务所;;;;;
1.2投标人应具备由国家省级财务部分批准的会计师事务所执业资格;;;;;
1.3投标人应具备由中国证券监视治理委员会批准的会计师事务所从事证券、期货相关营业资格。。。。。。。
2. 财务要求
投标人须提供2024年年度经会计师事务所或审计机构审计的财务会计报告及报表,,,,,,,,包括资产欠债表、现金流量表、利润表,,,,,,,,且无亏损。。。。。。。
3. 业绩要求
自2024年1月1日起至投标阻止时间止(以条约签署时间为准),,,,,,,,至少肩负过一项单个条约金额不少于人民币100万元的类似项目审计业绩并提供业绩证实文件(即:与用户单位签署的条约要害页复印件并加盖投标人公章)。。。。。。。
4. 信誉要求
具有优异的商业信誉,,,,,,,,未被“信用中国”网站列入失约被执行人、重大税收违法案件当事人名单、未被工商行政治理机关在天下企业信用信息公示系统(http://www.gsxt.gov.cn)中列入严重违法失约企业名单。。。。。。。(信誉要求文件:提供投标人存续时代“信用中国”网站下载的信用报告;;;;;天下企业信用信息公示系统报告或截图,,,,,,,,信誉允许书)
5.职员要求
承办该项目的注册会计师应当严酷遵守中国注册会计师职业品德守则的划定,,,,,,,,职业纪录优异。。。。。。。担当本审计项目的主要成员(包括项目合资人、签字注册会计师、质量复核合资人等),,,,,,,,不保存下列情形:
一是因违法违规行为受到吊销执业证书或暂停执业行政处分,,,,,,,,完成整改、恢复执业资格未满3年;;;;;
二是近3年内因审计质量等问题受到忠言、????????畹刃姓处分三次(含)以上;;;;;
项目认真人应具备副主任会计师(或合资人)及以上资格;;;;;
在该项目中,,,,,,,,事务所应配备不少于3名具有注册会计师执业资格及不少于6名具备响应审计履历的专业职员组成的现场事情团队;;;;;
在审计历程中项目组成员替换需征得公司赞成。。。。。。。
6.其它要求
不接受团结体投标;;;;;
审计事情竣事后将审计事情稿本交公司。。。。。。。
7.保密义务
本项目涉及公司未披露信息,,,,,,,,请在公司披露前推行信息保密义务。。。。。。。
五、 投标文件的获取
凡约请的潜在投标人,,,,,,,,自2026年2月11日至2026年3月6日17:00止,,,,,,,,邮件发送至bod@colibri.com.cn,,,,,,,,邮件主题:“报名-2026年会计事务所-投标人简称”,,,,,,,,公司确认后,,,,,,,,将招标文件发送至各潜在投标人指定的邮箱并确认。。。。。。。
六、 投标文件的递交
6.1. 投标文件需通过电子邮件送达:吕先生 邮箱:dlv@colibri.com.cn;;;;;电话:26710011-1688
阻止时间及开标时间为:2026年3月10日8:30止。。。。。。。
榨取通过任何形式的行贿,,,,,,,,一经发明作废加入报价和入围资格,,,,,,,,已签条约无条件作废。。。。。。。
6.2. 投标文件应当包括如下内容:
本机构基本情形,,,,,,,,包括不限于建设日期、首席合资人、注册会计师人数等;;;;;
本机构营业执照副本及相关资质证实复印件(加盖单位公章);;;;;
相关资质证实;;;;;
本机构在该项目上的竞争优势,,,,,,,,对该项目的组织和实验计划(包括拟签字项目合资人、拟签字注册会计师、拟担当自力复核合资人、现场认真人、专业力量的配备、组织资源等);;;;;
本机构投资者保唬;;;つ芰Α⒊闲偶吐迹唬;;;
本机构对该项目的报价,,,,,,,,报价应包括审计用度、交通费、食宿费等。。。。。。。投标人一次性报出不可调解的价钱。。。。。。。
七、 宣布通告前言
本投标约请书宣布在公司官网(/news)。。。。。。。
八、 本项目评标步伐接纳综合评估法
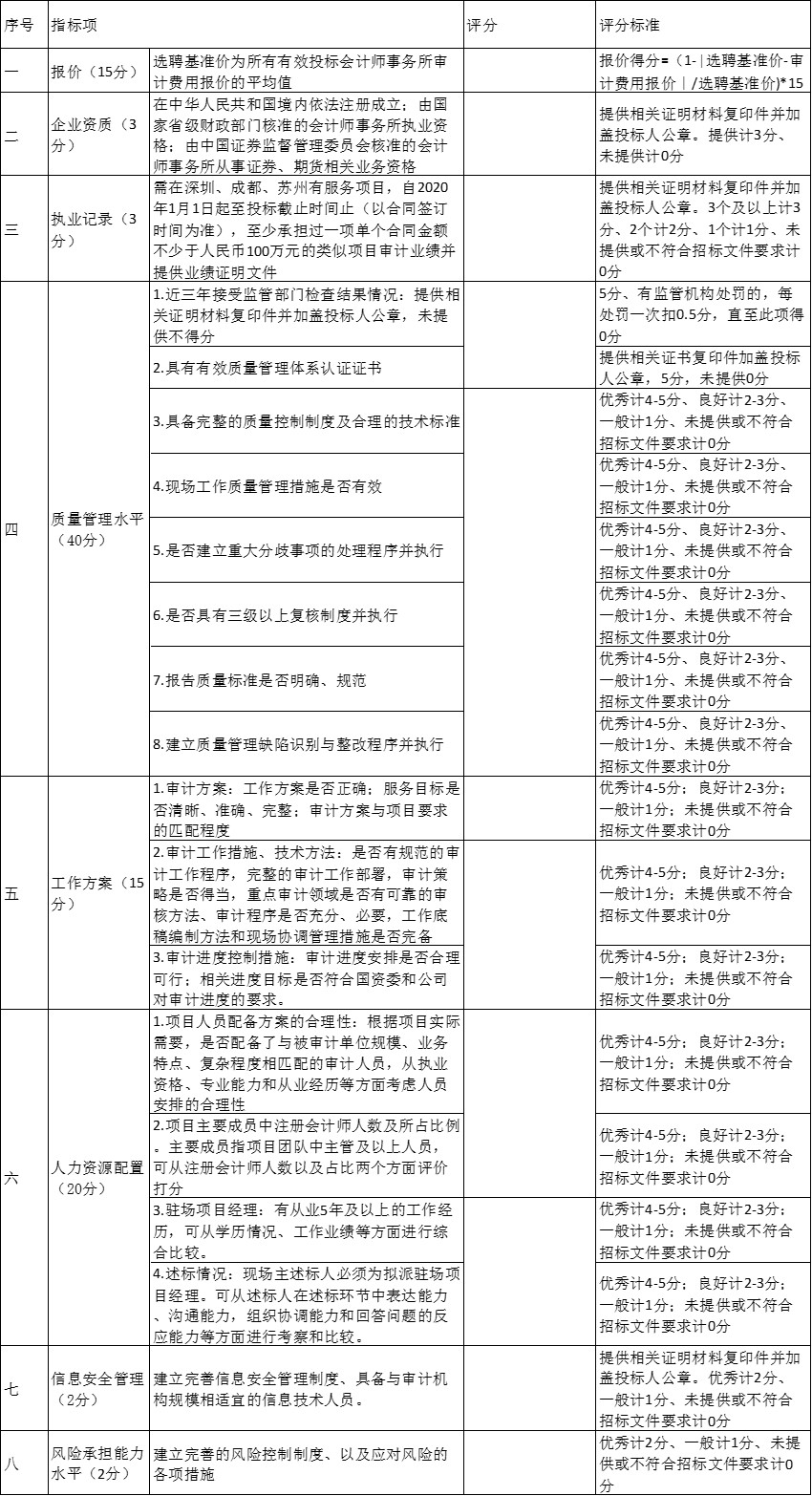
本次选聘评标接纳综合评估法,,,,,,,,总分100分:审计用度报价、会计师事务所的资质条件、执业纪录、质量治理水平、事情计划、人力及其他资源配备、信息清静治理、危害肩负能力水平加总盘算得出总评分。。。。。。。
附:招标评分标准
必威西汉姆联官网首页手艺2026年年度会计师事务所选聘评分表
评分人:

九、 联系方法
招 标 人:必威西汉姆联官网首页
地 址:深圳市灼烁区玉塘街道田寮社区光侨路必威西汉姆联官网首页智造工业园
联 系 人:张女士
电 话:0755-26710011-1688